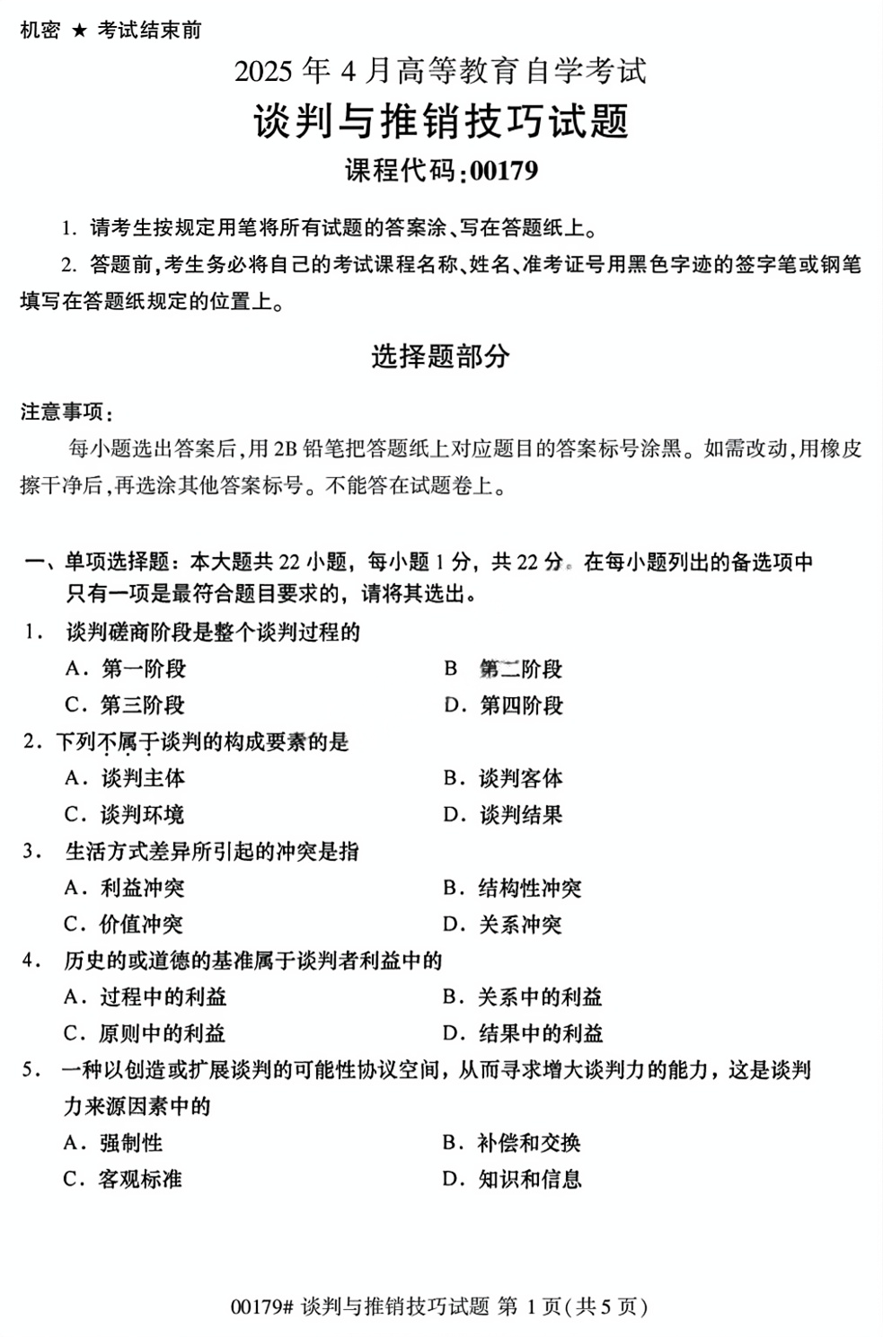
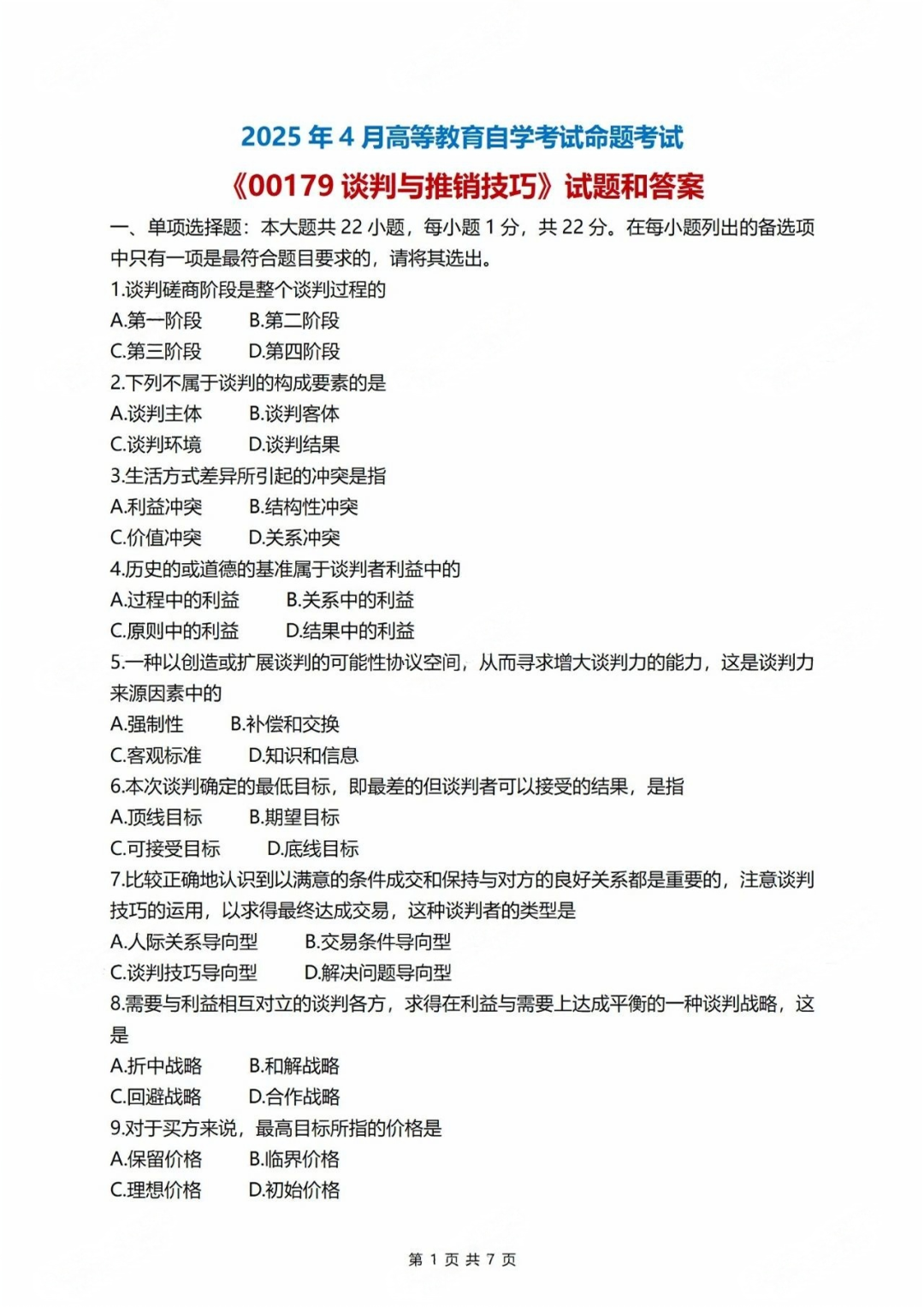
2025年4月甘肃自考《00179谈判与推销技巧》真题和答案!
需要获取更多历年真题的考生,加入下方自考交流群










相关《2025年4月甘肃自考《00179谈判与推销技巧》真题和答案!》的文章
甘肃自考便捷服务
- 微信交流群
- 微信公众号

微信扫一扫加入考生微信群
①学习交流、②考试提醒、③自考解答
④自考资料、⑤新闻通知、⑥备考指导

甘肃自考网微信公众号
随时获取甘肃省自考政策、通知、公告
以及各类学习微信公众号
- 热点文章
- 常见问题



